尊龙凯时

我们恒久致力于为企业实验室提供CNAS、CMA取证的一站式服务。 。。 。。

最新动态

 CNAS 2025年度认证机构认可评审一

CNAS 2025年度认证机构认可评审一致性钻研培训在北京召开2025-07-15 14:39 泉源:中国...

 申请CMA磨练检测机构资质认定需要

(1)磨练检测机构资质认定申请书(2)典范检测报告(每个种别1份)(3)质量手册、程序文件(4)营业...

 CNAS支持政府羁系 能力验证助力刑

CNAS支持政府羁系 能力验证助力刑事手艺实验室高质量生长2025-08-14 13:47 泉源:中国...

联系方式
  • qq
  • qq
【网站地图】
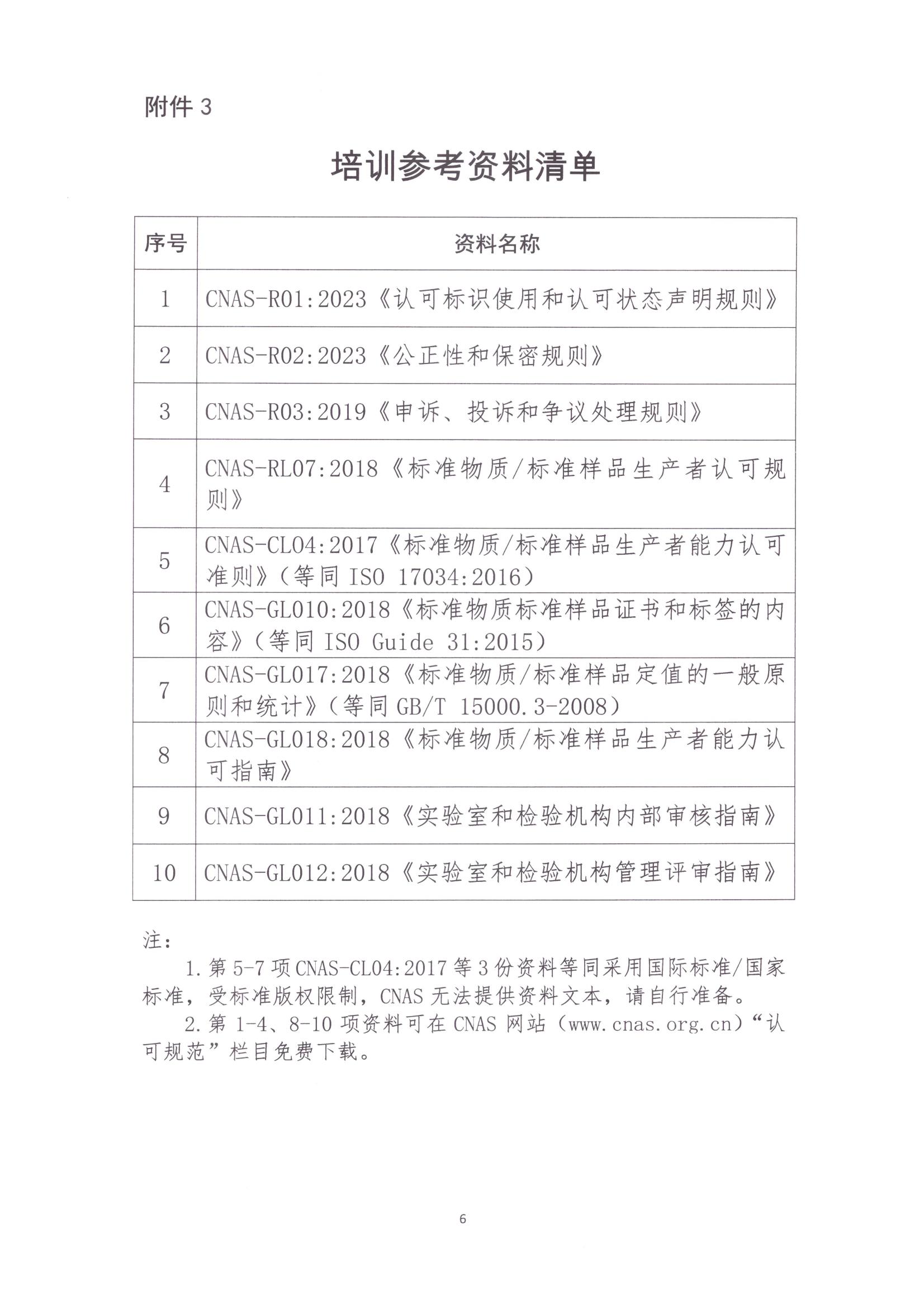
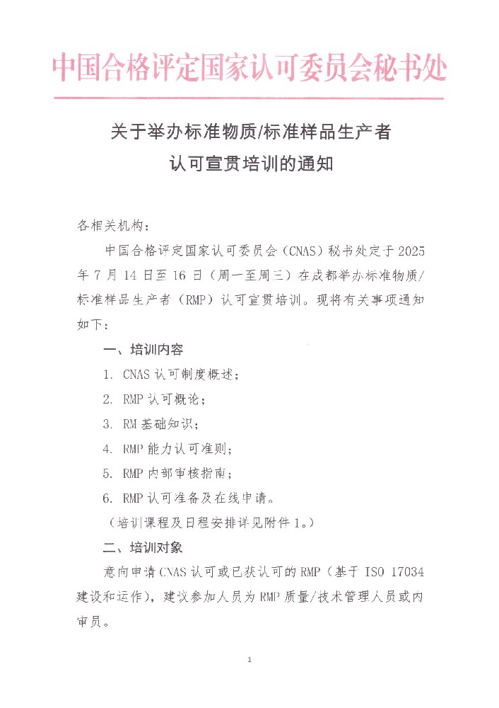
关于举行标准物质标准样品生产者认可宣贯培训的通知-行业动态-